BBC Internet Blog

Archives for June 2010

What's On BBC Red Button: 3rd - 16th July

Post categories:

John HorthJohn Horth|19:55 UK time, Wednesday, 30 June 2010

Here's our regular look at what's coming up under the red button...

Dragons' Den

Dragons Den The Dragons are back for an eighth series and for the first time viewers will be able to press their red buttons to venture a little deeper into the Den. Find out why the Dragons chose to invest and discover how the entrepreneurs feel once they've escaped the rigours of their trial by fire. With behind the scenes footage and insights from all five Dragons the access-all-areas Red Button shows are a must for fans of the series.

On the Dragons' Den website BBC Radio 1's Dominic Byrne will be meeting members of the public who will be putting the products pitched each week through their paces. A new business section offers a glossary of terms that link through to relevant pitches from across the series and we also have latest updates from some of the famous faces that have previously pitched in the Den. All this alongside the regular comprehensive coverage of each week's main pitches.

And don't forget you can share your views on the week's pitches via the website and on Twitter (@BBCDragonsDen).

Sky/Virgin/Freeview:
Wednesday 17th July, 9.55pm - 4am
Friday 19th July, 12.15am - 4am
(Not available on Freesat)

Read the rest of this entry

The ins and outs of Barlesque

Post categories:

Mat HampsonMat Hampson|15:00 UK time, Wednesday, 30 June 2010

In the last few weeks you may have noticed an update to the design of the bbc.co.uk masthead, and I thought it might be interesting to tell everyone a bit more about how we're able to go about making a change like that across the entire site.

The reason this is complex (and therefore interesting) is because bbc.co.uk has been going a long time, and is produced by many different teams. As a result it's now hosted on several different server architectures, with Journalism, our messageboard system (aka DNA), externally commissioned and hosted sites and our search system to name just a few, all using different server stacks.

To update content, like the masthead, on all these different stacks used to require making the change several times, on several systems. no longer however, because our page templating application, Barlesque, is now used by them all.

Last time I posted on the blogs about Barlesque I discussed a little of the early client side development work we did when designing it. Now I'd like to turn to the server side, specifically how we initially made it available to all the server stacks mentioned above, and also the challenges we've faced in the last 8 months migrating it to our new and shiny technical platform.

Read the rest of this entry

Update: News and Sport low graphics switch-off

Post categories:

Anthony Sullivan|11:25 UK time, Wednesday, 30 June 2010

Thank you to everyone for your comments about the closure of the low graphics service.

I appreciate that the mobile version does not offer the same full range of content but that is something we will be working on in the coming months.

I referred to a new suite of tools which we hope to make available in the summer. These should allow you to easily select a simplified version of the News site - much like low graphics - whatever we have on the full web version should also be available there too.

In my first post I referred to the changes we are making to the News site. This includes a new design but also significant technical changes that amongst other things will produce fully compliant HTML and CSS. For those of you who use a text browser, you will get a much better experience than you have had in the past.

The changes will also support enhancements to our mobile output. Whereas now we offer a service that has to work across the range of mobile devices, in future we will be providing a richer array of services that better suite the varying capabilities of device. That will include the volume of news content.

Given these other changes that are making, we made the decision to close low graphics because we felt these other improvements would meet the same needs of our audience. Ideally we would have had these in place first but unfortunately that was not possible as we were reengineering the system that provided that version.

Anthony Sullivan is Executive product manager, BBC news website.

Under the bonnet of BBC iPlayer v3

Post categories:

Marina KalkanisMarina Kalkanis|15:00 UK time, Monday, 28 June 2010

Do you want to know what TV and radio programmes your friends are enjoying? Want to track what you've played on iPlayer and keep that history wherever you are? These are just some of the cool new features that we've added to our latest release of iPlayer that's now in public beta. By integrating the site with BBC iD and other BBC services, we've put the emphasis firmly on personalisation.

kalkanis_iplayer_595.png

So how have we done it?

To start with we've split iPlayer into a front end application written in PHP and a bunch of back end services. Our PHP layer is designed to be infinitely horizontally scalable. We don't maintain state or persist data through the PHP layer. This allows us to easily scale out the iPlayer application onto new servers and into new data centres as our traffic grows.

On the backend we use a combination of Java and Perl. The programme data publishing services have evolved from those we used for iPlayer v2. This is a Perl web service engine we call Dynamite, written using DBIx::Class and Catalyst. It provides a large range of endpoints allowing application developers to pick the feed best suited for their device. We return XML or JSON, structured as iPlayer Object Notation (ION). ION is used not just by PC iPlayer, but across the BBC on any website needing up to date programme metadata. ION and its underlying data structures rely on a constantly evolving and reactive caching strategy.

The social networking services are developed to the OpenSocial 0.8.1 RESTful API specification and built on the Shindig code-base.

The new programme play and favourites tracking service which we call FUSE is a Java web service using Spring and Hibernate. We chose to stick with mySQL for the user activity database because this data is shared between FUSE and Dynamite.

Search and recommendations are also split out as separate services. This allows us to continually refine and improve these with minimal or no impact on service clients. It also allows us to use the features we've developed for iPlayer across other areas of bbc.co.uk.

Finally there is the issue of scaling and performance. We aim to serve all the iPlayer pages even in our peak traffic periods in under two seconds with the majority of requests served in under one second. Our site needs to be available 24 hours a day, 365 days a year. We minimise downtime by ensuring our site can remain up and active even when we lose 50% of our capacity. We implement safety modes in the service that switch off low priority activity when the service comes under load. Non-essential activities are handled asynchronously by message queues. Using Memcached we cache serialised objects and collections ready for quick reads.

We have only just started on the journey of personalising iPlayer and have lots of cool features coming along. Look out for personalised features appearing on the other iPlayer platforms including tablets, TVs, smart Phones and gaming consoles.

Marina Kalkanis is Senior Technical Architect, BBC iPlayer.

Read other recent posts on BBC iPlayer:


Issues with BBC homepage customisation settings

Post categories:

Jo WickremasingheJo Wickremasinghe|13:07 UK time, Friday, 25 June 2010

For the past three weeks we've been experiencing technical issues which prevented us from showing any customisation or modifications that users had made to their BBC Homepage. This included settings for local weather, local news, added or removed modules, and page colour changes.

Late yesterday we rolled out major code changes that allowed us to return the BBC Homepage back to its fully customisable state. This work required us to clean out the data store that was holding previous customisation settings, so when users next visit the BBC Homepage they will see the default page once more.

However, users can now add back their favourite homepage settings. You can set your location to get your local weather and news, and we've provided links through to all the BBC local radio pages in the radio module. To add your favourite feeds to the various modules, click on the edit buttons on the top right corner of each module, select the feed you are interested in, and then hit save. To learn more about customising the BBC Homepage, see our FAQs: https://www.bbc.co.uk/home/faqs/.

We are aware however that some users are still reporting ongoing issues. We have since found a bug that is causing the homepage to flip back to the default settings for some users, when you click away and then return to the homepage. For example if you set your location, click to another part of the BBC website then return to the homepage, the location appears to reset to the default. Your settings are actually still available, and a hard refresh (CTRL+F5) should get them to return. But we have got a fix for this issue, and it should be in place by Monday.

Thank you for your patience over the past 3 weeks as we worked to return the BBC Homepage back to its fully customisable state.

Round up: Friday 25 June 2010

Post categories:

Paul MurphyPaul Murphy|11:30 UK time, Friday, 25 June 2010

briantist_595.jpg

Today's news is that the BBC Trust have given conditional approval to the BBC's involvement in Project Canvas. Conditions include the publication of the "completed elements of the Canvas core technical specification ....within 20 working days from this final approval", and "the final core technical specification will be published no later than eight months before launch of the first set-top boxes". Read the full set of conditions here.

*

The people who deal with FOI requests at the Beeb are being kept busy by Intenet blog regular Paul Jakma. On his blog Paul has published More BBC iPlayer Encryption FOI Materials which includes two interesting papers: "Pan-BBC Approach to Combating Piracy" and "Public/Press reaction to introduction of SWF Verification on iPlayer - Briefing Paper". Both PDFs are available on Paul's blog.

*

Briantist, aka Brian Butterworth (or should that be Brian Butterworth aka Briantist?), has put together the excellent little icon iPlayer image featured at the top of this round up.

On the Backstage list he wrote:

"I read https://www.guardian.co.uk/media/2010/jun/16/stephen-fry-doctor-who

So, I found a folder with 15,871 very small caches of the pictures used for each of the iPlayer programmes. Well, they were when I removed 90,000 duplicates. I've made 5,000 of the programme images into a single relevant image.

https://bnb.bpweb.net/iplayerimages/

Zoom in."

*

Some interesting things you might have missed in our delicious feed (You can also follow the BBC on Blogs delicious feed on Twitter):

As always there's some good stuff on the R&D blog including Prototyping George Wright's Weeknotes and The Value of Everyting: a meeting where the British Library, the BFI and BBC's R&D "came together to work out, jointly, the future for preserving and accessing file-based BBC content."

What HiFi? reported BBC confirms use of variable bit-rate encoding on HD channel saying:

"What does this mean? Well basically, it's a process which maintains a similar average bit-rate despite being able to allocate more bandwidth for more demanding scenes - such as fast-action sports like football - when required."
*

Wednesday's World Cup game between England and Slovenia racked up a record number of views for the online stream and there's some good analysis of the numbers from the always excellent James Cridland on his blog. It's also worth looking at Paidcontent's Five Percent Of English Soccer Viewers Watched Match Online.

The Archive team have put up a World Cup collection, starting with interviews with the 1966 World Cup winning squad but over the next couple of weeks they'll be adding to it.

*

Finally but most importantly Backstage's Ian Forrester is back and getting better. He's written a couple of very eloquent posts (Thank you part 1 and Thank you part 2) on Cubicgarden.com that had the Internet blog quite tearful. Brilliant news.

Paul Murphy is the Editor of the Internet blog.

The Glastonbury Advance Party

Post categories:

Paul MurphyPaul Murphy|12:00 UK time, Thursday, 24 June 2010

Ed's note (PM): While the Internet blog's sweating it out in a tower block overlooking the Westway some of our colleagues are camping in a field. With a huge truck and a load of satellite dishes. On the BBC Music blog Terry O'Leary, senior AV producer at Audio & Music Interactive, describes getting multiplatform coverage of Glastonbury from the field to the BBC Glasto website.

pyramid_terry.jpg

During the festival the Glastonbury website will have live video streams, webcams, 6 Music's radio coverage, live chat and hundreds of photos on it. Delivering all this content from the middle of a field is a technical challenge to say the least. This is just some of the work we've been doing before both the crowds and our BBC colleagues arrive.

Read the rest of this post on the BBC Music blog.

BBC iPlayer on mobile: a new version and Adobe Flash 10.1 streaming on all Android 2.2 phones

Post categories:

David Madden|13:00 UK time, Wednesday, 23 June 2010

Last week we launched the mobile version of the new BBC iPlayer website which Anthony Rose announced a few weeks ago.

BBC iPlayer on mobile adapts the new BBC iPlayer website design to the small screen and integrates a new Favourites tab for easy access to all your favourite programmes.

You can add any programme or series to your Favourites. If you add a series to favourites, BBC iPlayer will automatically add all new episodes in that series as soon as they are available in iPlayer so you will never miss your favourite programmes.

We are always looking to deliver the best BBC iPlayer experience on mobile. The new design aims to improve the user experience by introducing a cleaner layout with a simpler, easier to use interface.

As mobile phones become more and more powerful and web video technologies are extended to mobile platforms, we can offer an even higher quality mobile playback experience.

Over the last few months I've been working with Adobe to bring their new Flash 10.1 streaming to BBC iPlayer on mobile on Google Android 2.2 ('FroYo') devices.

We've adapted the Flash based embedded media player (EMP) that you see right across the BBC website to work on the small screen and created a 400 kbps Flash stream to provide a really good playback experience.

First off, we did some development work to scale down the Flash based embedded media player to fit the mobile screen and tweaked the playback controls to mobile friendly touch/tap input rather than the mouse click controls found on a PC.

We then embedded the Flash player into the BBC iPlayer on mobile webpage to enable playback in full screen and on the page.

Adobe did a lot of work to optimise the Flash 10.1 experience and get the BBC iPlayer on mobile playback quality looking really good. However, the 400kbps encode requires a powerful mobile phone processor and a Wi-Fi connection to ensure a smooth viewing experience. This means that only newer, more powerful phones connected via Wi-Fi can support the Flash 10.1 streaming experience.

Some commenters have objected to the BBC's use of Flash to deliver this kind of service. However, using Adobe Flash 10.1 streaming on mobile delivers significant infrastructure efficiencies for the BBC as we use our existing video and audio encoding plant to create the streams. We don't need to install any new kit or set up any new servers. We just use what we already have to bring a higher quality BBC iPlayer on mobile experience to mobile devices.

So, if you've got an Android 2.2 phone or can upgrade your Android device to 2.2 then point your phone's web browser to www.bbc.co.uk/iplayer to access the new Flash 10.1 streaming experience.

You'll need to download and install the free Adobe Flash 10.1 player from the Android Market. This is easy to do - the installation can be initiated from the BBC iPlayer on mobile webpage.

Note that the BBC Trust is conducting a review of the BBC's plans to develop smartphone apps. The BBC will therefore not be launching any Android apps or apps for any other smartphone in the UK pending the outcome of the BBC Trust review. This version of BBC iPlayer is web browser based, rather than an Android app.

David Madden is Executive Product Manager for BBC iPlayer on Mobile.

LSO ("Flash Cookies") and Media Player

Post categories:

James Hewines|12:40 UK time, Monday, 21 June 2010

Some users have noticed that they are no longer able to use the BBC's media player when they have disabled LSOs.

We have for some time employed LSOs in order to improve user experience of the media player by storing the last position of incompletely played programmes to enable the auto resume function and to remember a user's settings preferences. We also use them for statistical reporting to help us to better understand how our content is consumed. This reporting is on a strictly anonymous basis and we do not pass this data to any third parties. Users have always had the ability to disable LSOs so that this data is not stored, as explained in the Flash Cookies section on the BBC's Privacy site.

However, we are currently moving the media player to the latest version of ActionScript (an Adobe programming language) in order to deliver an improved media player. This is a complex process and will take several months of work by our technical teams. It means that for some of that time the media player will sit across both versions. The two versions of ActionScript are unable to speak to each other directly and we therefore need to use the LSOs as a tunnel to pass messages between the two.

We hope to be able to stop using LSOs for this technical purpose later this year but in the meantime you will not be able to disable LSOs without losing access to the BBC's media player. If you have disabled LSOs, you will need to re-enable them for the BBC website in order to use the media player.

Although this use of LSO is within the BBC's Privacy Policy I recognise that this is not an ideal situation. My technical teams are now working on completing the move to the latest version of ActionScript as soon as possible so we can remove the dependency. When we've done this users will once again be able to turn off LSO and still use the Media Player.

Thanks for your patience while we complete this work.

James Hewines is Head of BBCiPlayer

Introducing coloured subtitles on BBC iPlayer

Post categories:

Jonathan Hassell|19:47 UK time, Friday, 18 June 2010

One area of key importance in enabling access to BBC iPlayer content for our deaf and hard of hearing users is subtitles.

In December 2008 we were able to upgrade the iPlayer subtitles technology to deliver well over 90% of iPlayer programmes with subtitles, and we've consistently achieved this level over the last 18 months.

Having achieved the quantity of coverage that our deaf and hard of hearing users wanted, I mentioned at the time that we were next going to look at improvements to the quality of the subtitles experience.

I hope that users of programmes which are subtitled live (News or live events) have noticed real improvements in the synchronisation between speech and subtitles recently.

And today, I'm delighted that coloured subtitles have been included on the Apple iPad version of iPlayer, and will roll out across many iPlayer platforms soon.

Here's Kevin Mercer - Usability and Accessibility Specialist for iPlayer - with more details:

Whilst coverage has continued to improve, the on-screen appearance of iPlayer subtitles has remained largely unchanged for the last few years. Feedback from our audiences has told us that one area where we could really improve the experience would be to offer coloured subtitles in a presentation format similar to that used on BBC television. This assigns colours to the subtitle text for individual speakers and makes it much easier to follow conversations between two or more people.

Frustratingly, despite colour code information for subtitles being technically available to us for some time, a fair amount of work has been needed to update the BBC Media Player (which delivers both the video and subtitles information for most iPlayer services) to display these colours, due to the growing number of different platforms the player needs to support, across BBC Online as well as iPlayer.

I'm pleased to say this situation is now changing for the better.

We've recently been working intensively with the BBC Media Player team to make a number of accessibility improvements, one major change being the way subtitle files are handled. In addition a number of new iPlayer services away from the web will also be coming online which can happily cope with the presentation of colour information in subtitles files without the issues we initially faced on the web.

We're pleased to announce that both of these developments will allow the roll out of coloured subtitles on many BBC iPlayer platforms over the coming few months, including the main iPlayer website.

The first place you'll actually be able to see the all new coloured subtitles is on the shiny new release of the Apple iPad version of iPlayer developed by Morten Eidal's team.

The Usability and Accessibility team here at the BBC are really pleased to get this improvement out the door. It's the first fruits of some quite extensive accessibility work we have been carrying out on the BBC Media Player over recent months, more information on which we will be sharing with you in the coming weeks.

We'd love to get feedback on this so please keep the comments coming.

Jonathan Hassell is Head of User Experience & Accessibility, BBC FM&T

Kevin Mercer is Usability and Accessibility Specialist for BBC iPlayer

BBC iPlayer on the iPad update: live streaming of World Cup

Post categories:

Morten Eidal|16:48 UK time, Friday, 18 June 2010

The iPad version of BBC iPlayer has now been live for almost three weeks, and the reception has been hugely positive. And we also really appreciated your suggestions and feedback, for, as you will see below, we are always looking at ways to improve.

When we launched on May 27th, there were obviously a few items that did not make the release, so in the weeks following, we considered your suggestions and our 'to do list' and now have updated the site this week to further improve the iPlayer tablet experience.

You will now find, that, in addition to great quality on-demand TV and Radio catchup, you can now also enjoy the following:

Live World Cup Streaming

iPadHomeWorldCup.PNG

All the World Cup matches shown on BBC One, BBC Three, and BBC Red Button are now available for LIVE streaming on the iPad. When you navigate to the match listing from the World Cup link on the homepage you will see the next 6 upcoming matches.

iPadWorldCup.PNG

The streams are available at both 400kbps and 800kbps. When you start watching it will start at 400kbps, and will then within 10 seconds go to 800kbps if your bandwidth permits.

Subtitles for ondemand content

As part of the work we did using the HTML5 video tag, we have also been able to include coloured subtitles. For any program where there are subtitles available, there will be an "S" shown in the player. Select this to turn on the subtitles.

iPadSubtitles.PNG

This is the first BBC on-demand offering that includes coloured subtitles, where the colours change as different people speak. See more on this in Jonathan Hassell's accessibility blog (coming soon - ed).

Back button

iPadFooter.PNG

The iPlayer Bigscreen site you see on the iPad was built mainly for TVs and set top boxes, where Back navigation is done using a back button on the remote control. On a tablet this requires an onscreen navigation option, especially if you are running iPlayer with the chrome hidden. We had this on our backlog, but it did not make the initial release. As your feedback also clearly stated a desire for this, we have now added this in the footer, conveniently placed for a left thumb operation.

Tips

One of the most tweeted about question since the launch has been how to hide the browser chrome. As many of you are aware of, this is done by saving a shortcut to www.bbc.co.uk/iplayer/bigscreen on the Home Screen and launching iPlayer from it. To ensure everyone can run iPlayer this way, we have added a Tips section in the footer. This will also include additional tips, and it will flag to you when there are new, unread tips added.

Things to come...

So, in relation to things to come, we have a few additional items still in the pipeline, such as the fact that the user interface still does not use the full screen (this requires some very interesting workarounds ) but, we're working on it... and we are also developing further improvements for the video player.

So stay tuned, and keep the comments coming.

Morten Eidal is Development Manager, FM&T.

What's On BBC Red Button: 19th June - 2nd July

Post categories:

John HorthJohn Horth|16:27 UK time, Friday, 18 June 2010

Here's our regular look at what's coming up under the red button...

Glastonbury*

Glastonbury This year Glastonbury turns 40 and to celebrate BBC Red Button will be showing performances from more than 50 bands.

Leave your wellies on the porch, grab your remote and press red as 6 Music DJs Craig Charles, Cerys Matthews and Tom Ravenscroft guide you through the music and festival delights.

This year we'll be showing highlights from a star-studded line-up which includes Gorillaz, Vampire Weekend, Florence and the Machine, Muse, The xx, Stevie Wonder, LCD Soundsystem, Paloma Faith, La Roux, Orbital, Faithless, Slash, Grizzly Bear and the Pet Shop Boys. More details on the artists and other special interactive features can be found on the BBC Glastonbury website.

And keep an eye out for Tom Robinson who'll be showcasing the most exciting new music from the BBC Introducing stage for the first time.

Sky, Virgin & Freesat:
Friday 25th June, 7pm - 11.20am (26th)
Saturday 26th June, 4.30pm - 11.40am (27th)
Sunday 27th June, 4pm - 2am (28th)

Freeview:
Friday 25th June, 9.10pm - 9.40am (26th)
Saturday 26th June, 10.10pm - 10.50am (27th)
Sunday 27th June, 10.10pm - 2am (28th)

(Multiple streams available on Sky & Virgin, some acts may not be available on Freeview & Freesat)

Read the rest of this entry

BBC iPlayer press pack for May 2010

Post categories:

Nick ReynoldsNick Reynolds|11:00 UK time, Wednesday, 16 June 2010

Here's the monthly press pack for BBC iPlayer's performance during May 2010. (Download the PDF: BBC iPlayer publicity pack May 2010).

Some highlights selected by the Comms team who put together the pack:

  • May 2010 was the best performing month for BBC iPlayer to date, breaking the 130 million requests barrier for BBC TV and Radio programmes, up from 123 million requests in April 2010. This broke out to 97 million for TV programmes and 33 million for radio programmes
  • Average daily users of the service was back up to 1.4 million users per day, last seen in February
  • Across all platforms, requests for programmes via a computer had the most significant increase, up seven million month on month
  • May 2010 also saw a rise in Live TV viewing, increasing by +2ppts, up to 10% of all TV BBC iPlayer viewing

Just in case you haven't noticed there's a new version of iPlayer in beta. Anthony's post has the details.

Nick Reynolds is Social Media Executive, BBC Online

Round up: Monday 14 June 2010

Post categories:

Nick ReynoldsNick Reynolds|21:50 UK time, Monday, 14 June 2010

If the words "open", "source", "piracy" and "DRM" make you sit up and pay attention, you may have already commented on this story in the Guardian:

"Ofcom gives BBC go-ahead for Freeview anti-piracy technology"

nwhitfield comments:

Yes, some open source software may be affected, but even that's not a certainty; MythTV copes just fine with Freesat, which uses the same technology. Other open source systems manage well with the odd dash of proprietary stuff in there, like the drivers for some graphics cards.

Nigel Whitfield in Reg Hardware (possibly related to nwhitfield?) subtitles his story "No need for panic?". Comments are (cough) typically robust and contain strong language. Steve Evans:

So the programs aren't encrypted, but the program guide is, and to get the free key for the program guide you have to agree to not be a naughty boy. I assume chasing people for breach of contract is easier than chasing them for copyright infringement?

The paid Content story has two comments. This one's from Kevin:

There is no copy protection or DRM for US HDTV. Do the BBC seriously believe that these unnamed "rights holders" who would prevent the BBC from broadcasting their material do not allow their material to be broadcast unprotected on US TV? Rubbish. Boo BBC. Boo OFCOM.

And don't forget the backstage mailing list.

For a reminder of what this is all about from a BBC perspective see Graham Plumb's post from January. And this comment from Reg Hardware at around the same time.

Meanwhile in another part of the forest seenit.tv pays a compliment to the ongoing BBC HD picture quality conversation.

Media Guardian has this story : "Neil Berkett: why Virgin Media wants to work with Project Canvas"

And my favourite comment on the Internet blog in the past couple of weeks is this one. If you're reading this Bob, I like your attitude...

Nick Reynolds is Social Media Executive, BBC Online.


World Cup match visualisation module

BBC World Service is already gripped by World Cup fever. We've been working on our own approach to broadcasting the matches, which launched with the opening match in South Africa. We're calling it the match stats module and you can see it in action on World Cup Team Talk.

Working for World Service Future Media involves a set of challenges with everything we develop and this one was no different. Everything we do must translate into a universal user experience in order to be relevant to the users of the 32 language services we support.

For the World Cup we do not have the rights (like BBC Sport) to broadcast live audio or video streams. What we have instead is the Press Association data feeds (more on these later). We are also aware that for many of our international audiences the BBC may not be their first port of call for World Cup action. We knew we'd need to offer something different.

This project has been a bit of an experiment - a blank slate to come up with something brand new. The initial design started before we knew what our limitations in the data feed would be and featured a pitch showing player positional data along the lines of some football management simulators:


first_stats_module_design.jpg

One thing to remember about the World Cup is that people who take an interest don't necessarily follow football all year round. We wanted to create something that appealed to casual and keen fans alike.

The second design divorced the look from all things football to create a more abstract information graphic, marking the key events on a game clock. This iteration was discounted because it became too complex as a representation of the events:

second_stats_module_design.jpg

In the end we decided to combine the two previous ideas: using the football pitch in the visual because it quite obviously shows this is about football and is something understood by speakers of all languages; and the timeline, because seeing the events mapped over time is important for watching it unfold live:


third_stats_module_design.jpg

The evolution of the design saw us take the approach of not showing all the detail in one view. Instead we show the most important information on the main screen and then have lineups and additional stats that you can click through to for the bigger football fans. We opted to keep all the player names in Latin script both because translating over 600 player names would be impractical and because fans of all nations will be used to seeing them written like this on the backs of shirts during the tournament.

To keep the design universal we stripped out text (leaving it for rollover) and used symbols for events on the match clock. Yellow and red cards were obvious and there is a convention for using a football to represent a goal but substitutions were the hardest to get right in a small space. A spot of user testing amongst a few different nationalities showed two triangles as the best understood. A few more fun details to embrace the visual language of football were added along the way such as an electronic scoreboard and kits of the teams playing.

Probably the biggest technical challenge was the use of the feeds. These feeds are designed for live match commentary and match updates (scores and table positions) on the BBC Sport site. World Service requirements and our audience are very different - it took some trial and error. In the end a combination of two different feeds were used to create the match module that could accurately map an entire match visually and work across a range of sites.

Integrating the feeds within Flash wasn't so difficult, but the nuances of football soon caused some interesting technical and design issues. The value of 'domain knowledge' really cannot be understated here. If we both hadn't been keen football fans there could've been far more problems with the project. Advance knowledge of scenarios such as added injury time, extra time and penalty shoot outs was invaluable during the development of the module - these situations were the trickiest to deal with. 

Luckily we started developing the module towards the end of the football season - so we had a plethora of Premier League, Championship, Europa League and Champions League feeds to test with. The testing process was incredibly high tech - it involved sitting at home in the evening hitting refresh and saving feeds at certain parts of the game when something went awry so it could be debugged the next day.

The highlight of the testing process was undoubtedly with home internet down, a pub with wi-fi was required to capture feeds on the night of the Europa League final and the Championship play-offs. Both games went into extra-time and it was great seeing the module kick into extra time mode with no problems - and Cardiff and Leicester did us even more favours by going to penalties:


stats_module_penalties.jpg

With the Leagues and Cups decided, the pre-World Cup friendlies gave some more testing opportunities. Fabio Capello broke the module well and truly when he made five substitutions at the same time against Japan. But we fixed that, and though it's unlikely to occur in the World Cup, we now have it covered.

To finish here's the module for that Cardiff v Leicester game working in four very different scripts (Chinese traditional, Russian, Bengali, Arabic):


mods_four_scripts.jpg


James Offer and Matt Isherwood are Designers, BBC World Service Future Media.

Introducing Production Magic Section

Post categories:

Paul MurphyPaul Murphy|11:36 UK time, Friday, 11 June 2010

Ed's note: There's a very interesting post on the R&D blog about the team over there who are working on new production technology. (PM)

Graham Thomas writes:

"BBC R&D's website has a selection of project pages describing current projects, many of which come under the 'Production' banner. I thought I'd give a bit more background on how some of these projects fit together, and how the work is organised. I lead the 'Production Magic' section of R&D - a team of 17 people that looks after new developments in the area of programme production technology, focusing on audio and video signal processing. All the projects currently listed under 'Production' come from my section."

Read the rest of the post Introducing Production Magic Section on the R&D blog.

A quick round up: Thursday 10 June 2010

Post categories:

Paul MurphyPaul Murphy|17:45 UK time, Thursday, 10 June 2010

A few things that you might have missed.

*

Jo Wickremasinghe, the Head of Homepage and Syndication Services, has added a new comment to let users know what's happening with customisation and the homepage.

*

Paidcontent have the story BBC Declines To Publish Canvas Spec, Until Autumn. Paidcontent's Robert Andrews had previously submitted an FOI request for the Canvas spec which has now been turned down by the BBC saying:

"It is in the public interest that this information should be disclosed to all licence-fee payers at the same time, rather than provided in advance to one individual."
*

And one you probably haven't missed, the launch of the new iPlayer beta. We've had a number of very good posts on the blog so here's a round up to date:

Paul Murphy is the Editor of the Internet blog.

A History of the World: development and build

Post categories:

Katherine Campbell|16:50 UK time, Thursday, 10 June 2010

You might have used the website A History of the World, you might have heard the programme, found the podcast on iTunes, heard your kids were doing it at school or watched Relic: Guardians of the Museum on CBBC.

You could have seen the objects in the British Museum, come across a feverish uploading session at your museum, seen us at an Antiques Road Show, found us on Facebook, chanced across Simon Mayo, Edith Bowman or Andrew Motion recounting the story of their object (a bar of a soap from the World Trade Centre, a flat cap and a Hindu carving) - or even uploaded your own.

This is the story of how A History of the World grew and how we built a site to support it.

Where it all began

It started with a partnership between Radio 4 and the British Museum - a commission of 100 programmes that would tell two million years of history through 100 objects in the British Museum's collection, a 'history of humanity told through objects'. From that, the project grew.


From one partner, the British Museum, came connections to hundreds of museums, each with objects that could provide a regional spectrum of objects that could tell a history of the world alongside the British Museum's. Suddenly, we had 350 new partners, with over 600 objects. BBC teams across the UK (radio, TV and digital) joined up and planned ambitious documentaries and campaigns for 2010.

And if the UK's museums were telling history through their objects, why not broaden this out to the audience too - to create a nation of 'citizen historians' whose objects and stories would tell global history from their own perspective, that could tell a history of us?

The digital offer: R&D

Partners. Broadcast. History. Connections. Interaction. Legacy. There was lots for us and the British Museum digital team to consider. Our collaborations with our partners and audience were really valuable and we wanted to make the most of them. We wanted to attract new audiences and engage existing ones and to reveal the stories and connections behind objects that would create historical narratives.


The digital offer would need to:

  • Host thousands of objects
  • Integreate programme and podcast listings
  • Allow audience and partners to register and upload their objects
  • Provide an interface so content could be premoderated
  • Provide area-specific feeds and content to 61 Nations and Regions site
  • Host a blog
  • Host details of partner activities in digital and physical spaces
  • Offer a 'staggered engagement model' - explore, comment, ratings, upload
  • Provide an immersive way to explore each object - rich media, deep zoom, multiple view points
  • Allow the audience to explore by passion, by time, by type of contributor
  • Provide 'atoms' that could be embedded on partner sites
  • Provide a mobile site that would run on feeds from the main site
  • Provide a portable and persistent legacy

We looked to wise industry colleagues for advice. Live|work told us that history starts with an interest in local and the personal passion, to let audiences curate their own routes through content and sites. Rattle said, go global, 'give the museums a voice', give objects context, offer 'multiple interpretations', not a single authoritarian voice. Make the small objects as important as the big ones. Give users different ways to group the objects.

Magnetic North inspired ideas for connective journeys. Russell Davies blew us all away with ideas of 'collections of everything'. Here is one of Rattle's user journeys - find more here.

bl_rattle_journey_hi.jpg

We worked with colleagues at the British Museum to create an offer as illuminating as a museum visit: the use of deep zoom; 360 videos to let you 'walk round' the object; curators on hand via the comments; 'additional perspectives' with multiple opinions. We almost lived with the British Museum web team for several weeks, and they generated the content that would let the audience really 'get closer' to the objects via rich media and text. Marketing took the idea to a fantastic extreme and commissioned two epic TV trails: the Bull and the Horse.

CBBC created Relic: Guardians at the Museum - a series based around 13 objects from the original 100, which saw children on a treasure-hunt of challenges that was shot at the British Museum, a format that was developed with the British Museum has now rolled out in paper form to over 50 museums around the country. BBC Schools worked with the British Museum to create a series of Lesson Plans.


Design and User Experience


As we started to link up with partners from across the UK, we were doing the same across the BBC with Audio & Music interactive (A&Mi) and Future Media and Technology (FM&T).

A&Mi UXD team embraced the project and brought inspiration and direction to our plans. Led by Yasser Rashid and Tom Spalding, the team developed user journeys and interface hierarchies, which were distilled into a series of wireframes to support arrival, exploration, filters, zooms, exploratory journeys, upload. Object pages would engage through rich media and information, and push the user to explore into the immersive interface we had started to call the Explorer - where a user could move through time through potentially thousands of objects. Read more about the journey in a post on Yasser's blog. Here's an early suggestion, from designer Aidan O'Brien:

design_aidan.jpg

And how Tom translated this into a working wireframe:

Wireframe.jpg

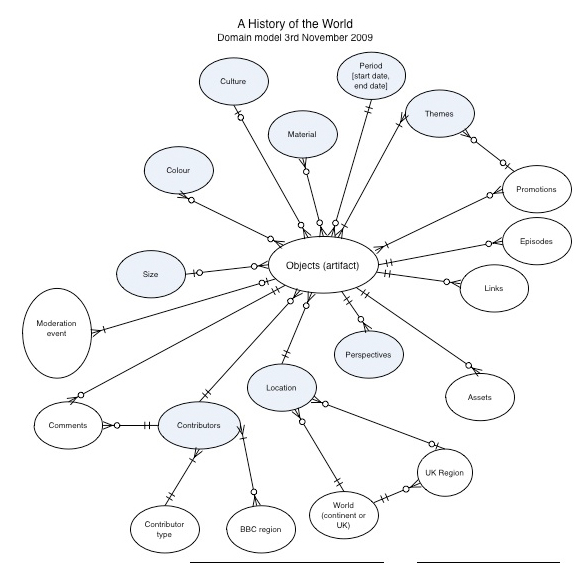
Chris Thorne, lead information architect, worked alongside the design team. He developed a domain model, and collaborated with the British Museum to develop over 200 ways of filtering objects on the site - from theme, culture, material to colour, size and time. In terms of journeys, we needed the user to move between programme content, objects, the Explorer and upload. We wanted rich aggregations of objects, and needed a domain model that could be applied to a two million year old handaxe or the latest Atari handset. See this explained in erudite detail on Chris's blog.

chris_domainmodel.jpg


The Build Begins


VML [known as GT in those days] won the commission in August 2009, and the build started as soon as the contract was dry. Meanwhile, FM&T were looking hard at our sprawling project plans. Forge was mentioned - a brave new platform that would give us participation and integration with services across the BBC. But it was in its infancy. And with very little functionality established, we realized that we and VML were also looking at building an uploader and moderation apps. The scope of work ran to over 100 pages.

The mesmerizing deep zoom functionality was developed by our in-house developer, Ant Ali, who took Microsoft's Seadragon and tweaked it into something that pulls you in, and in, and in. Just try the Rosetta Stone and go back 2,000 years.


How the site was built


By now it was October and the build was frantic. VML/GT pulled out their stops and turned in an amazing build - translating mock ups, wireframes, data models and journeys into the site you see today. Gareth Faires, engineer on the project, takes up the story:
"Working with the BBC's new platform stack was a steep learning curve for the team. FM&T Ops teams helped with our barrage of questions. The site was front-end written in PHP, utilizing the Zend web framework. The service layer written in Java, exposing a RESTful interface for consumption by the front end apps and the AHOW mobile application. The object data stored in a MySQL database, the image data in KV Store (a BBC API wrapping access to a cluster of CouchDB instances)."

The Explorer: 2 million years of history, an unknown number of objects...

The team worked round the clock and weekends. And while they were wrestling with the BBC platform stack and beating off the bugs - winter illness and technical - they built the Flash Explorer. This had been scoped out with Tom, Chris and Yasser - but now for the build. Over to Gareth at VML again to explain how:
Explorer.jpg
"The main challenge facing the development of the Explorer was to build something capable of handling anywhere between 1,000 to 10,000 objects, loading in their images and displaying it all in glorious 3-D... all without crashing the user's browser. Every object or filter set accessible within the Explorer can be bookmarked, shared, or navigated with the browser backward/forward buttons. The Explorer's 3-D view itself can be navigated with the keyboard, mouse wheel or the on-screen controls.

The Flash was built using the latest version of Adobe's Flex SDK and ActionScript 3.0 - written strictly to optimise performance and memory management, while ensuring maximum stability. Coding techniques such as object pooling, typed arrays, load queueing, render deferral and the flyweight design pattern were used to maximise performance and minimise memory usage. Flash Player 10's new native 3-D API was used in favour of proprietary Flash 3-D engines, to allow maximum control of the 3-D rendering code and to take advantage of Flash's advances in this area."

Each wave of the build brought more integration requirements - with Forge, Identity [the BBC registration system], with APS (/programmes pages), with Nuxeo [the CMS for mobile], the News CPS [the BBC Local page CMS]; iPlayer [for programme feeds]; Movable Type [blog cms], with Sage [the BBC measurement tool]; Image Chef2 for image manipulation.

The mobile site is another ingenious built - a daily changing selection of objects, podcasts and programmes - find out more about what James Simcock's team achieved on the mobile post on the A History of the World blog.

By the time we launched on 18 January, 350 UK museums had uploaded almost 600 objects. 61 BBC Nations and Local sites take feeds of objects from their areas (See the feed on the BBC Manchester site. There is a podcast and a mobile site, a blog, thousands of objects on the site and a roster of fantastic programming and partnerships where the object is still very much star. Find it all here.

Paul Sargeant, Producer on A History of the World, will be posting soon tracking the project since launch and the collection we're building.

Katherine Campbell is Senior Content Producer, Audio & Music Interactive.

Goats, condoms and paper clips

Post categories:

Giles WilsonGiles Wilson|10:38 UK time, Thursday, 10 June 2010

Close observers of the BBC News website's "most popular" box might have noticed a rich crop of unusual - and unusually old - stories appearing in the past week or two. Examples include Woman jailed for testicle attack, E-mail error ends up on road signs, Condoms 'too big' for Indian men and Man turns paper clip into house.

Read the rest of Goats, condoms and paper clips on The Editors.

Data Art on Backstage

Post categories:

Nick ReynoldsNick Reynolds|10:21 UK time, Wednesday, 9 June 2010

Interested in data visualisation?

If so head for this post from Andrew Littledale on the BBC Research and Development blog:

But while the 'Free our data' Guardian campaign, Tim Berners-Lee's linked data project, MP's expenses, data.gov.uk and many more initiatives have been very effective in getting the message across that releasing data is a good thing there hasn't been a corresponding conversation around what can be done to make sense of the data and how to present it in a way to engage people. Lots of people are talking about RDF, SparQL and ontologies but not so many people are explaining how to do something with them... The Data Art project on Backstage has the aim of teaching those skills to a wide audience. We will be using BBC data sources to do this and in doing so hope to also provide a new insight into the BBC's output.

Read more and comment on the BBC Research and Development blog.

Nick Reynolds is Social Media Executive, BBC Online.

BBC News linking policy (3)

Post categories:

Steve HerrmannSteve Herrmann|15:24 UK time, Tuesday, 8 June 2010

Links to external sites are an important part of the BBC News website and I have blogged previously about how and why we are aiming to develop what we do in this area - here and here.

One theme that came up was what we should do about linking to sites which require subscription. There were mixed views; on balance, you seemed to be in favour of us providing the most relevant links, wherever they are, with some saying they'd like us also to flag links which require subscription if you follow them.

Read the rest of BBC News linking policy (3) on The Editors.

Going Social with the BBC iPlayer Beta

Post categories:

Simon CrossSimon Cross|17:21 UK time, Monday, 7 June 2010

It's been a few days now since we launched the new BBC iPlayer Beta site, and the feedback has been fascinating. Lots of people have been commenting on the new social features, in fact it's been oneofthedominantthemes in the new media and press coverage so far. So I thought it was time to give you a thorough run down of what we've done, how it works, and why we did what we did.

Why did BBC iPlayer go social?

Simple. People love TV and Radio. But they also love telling people about it. People want others to enjoy just as much as they did. Often, they might evangelise 'round the watercooler' or down the pub. But with iPlayer and other media-on-demand services, suddenly you can take links to these programmes and email them round, or post them to social networking sites.

Now that's great, but when you're on Facebook or reading your email, you're not always in the mood to watch a 60 minute TV show or listen to a 3 hour Zane Lowe show.

Many people's watching and listening habits are driven by recommendations from friends, so what if you could see what your friends have recommended right at the moment you want to watch or listen to something? Wouldn't that be cool? It'd mean the next time you say "I've got an hour spare. I wonder what's good on iPlayer", you don't just have to rely on the schedule to pick programmes from - you have a ready made selection of awesome programmes, recommended by your friends, right there.

Clearly it was something we should try and make happen - the question was, How?

The Challenge

Friends. More and more people are using social networks to communicate with their friends. Some networks are different to others. For example, Facebook tends to be about the friends you've actually met. People on Twitter often follow people they know, but also celebrities or notable people within a field of interest. I follow lots of web geeks for example.

So how do we get your friends into iPlayer? I mean right there on the homepage of iPlayer? We had a few options.

1: build our own social network

One way of doing this was to build a totally standalone social network - one where you can find people on the BBC, add them as friends, and voila! Well, why do that? People have got friends already - they're on Facebook, Twitter, and many other social networking sites. Building our own would have made it hard work to find your friends again, and hard work to keep it up to date. Not cool. Anyway, there are already too many social networks - the world doesn't need one more. In fact, the BBC in it's recent strategy review said we "should not create stand-alone social networking sites, with any social propositions on the BBC site only there to aid engagement with BBC content... [we] will also ensure that [our] social activity works with external social networks". Clearly, this option was a no-go.

2: just do Facebook

Facebook, and its Facebook Connect system for third-parties has been phenomenally successful - used by hundreds of thousands of sites and millions of users. It allows a site to not bother building its own login system or social network, and in effect, to outsource it all to Facebook. Users get a nearly-one-click sign in, and a ready made circle of friends. Simple. But for the BBC, it had one big drawback. What about people who don't use Facebook? Believe it or not, plenty of people don't. As a public service organisation, should we limit any social functionality in iPlayer to only those licence fee payers who use Facebook? No, we shouldn't. We'd really prefer something which lets people pick from a range of social networks, and something which is flexible enough to change and adapt as the popularity of social networks changes.

3: do Facebook AND other social networks

Another, simpler solution would be to let you pick just one social network from a range of social networks, and see just your friends from that social network in iPlayer. Sounds alright, but you'd only see recommendations from your friends who'd also chosen the same social network as you. Imagine if your mate Dave had picked Twitter, and you'd picked Facebook. You wouldn't see anything he'd recommended. Rubbish.

4: a hybrid solution

Looking at all the previous options, it was clear we needed to do something different. We wanted users to be able to choose from a range of social networks - and allow people to connect to multiple networks, not just one. We also wanted it to just work - set it up and off it goes. We didn't want people to have to go back to select new people to add every few days, or have to worry about where they came from. We just wanted all the recommendations, from all your friends, in one place.

What we eventually came up with allows you to get exactly that. You can connect your BBC iD to a range of social networks (currently two: Facebook and Twitter, but expandable over time) and our system will do all the clever stuff to bring your friends from all those social networks right into iPlayer.

For example, I'm pretty active on both Facebook and Twitter. Facebook is where most of my real friends are, but on Twitter I follow loads of really interesting people. With the technology we've built for BBC iPlayer, I get to see friends from both those sites right there in the Friends drawer, no segregation, no duplication. Superb.

Automagically, our system will find all your friends from all your networks who also use iPlayer. And as more of your friends connect their BBC iDs to Facebook and Twitter, they'll just start appearing on the iPlayer homepage as soon as they recommend some content. "But what if one of my friends keeps giving me rubbish recommendations?"... I hear you ask. Luckily, you've still got the option to remove people in your BBC iD Social Settings. Removing people just means you won't see them any more in iPlayer. Don't worry, they're still your friend on Facebook or Twitter, but you no longer have to be bombarded with their 'dodgy' recommendations.

The clever technology layer that makes this all work is something we call SNeS (officially 'Social Networking Services', but named in homage to the classic console). SNeS is actually our own implementation of OpenSocial, the Google-backed project which standardises social applications. Furthermore, SNeS is built around Shindig, the reference implementation of OpenSocial. It's SNeS that keeps track of who your friends are, and what they've been recommending - and serves it up to you, in real time right there in iPlayer. It's the social brain of the BBC website. SNeS is a proper heavyweight piece of engineering. It can deal with millions of users making millions of recommendations to millions of friends - something you need when you're working with one of the biggest video sites on the web. You'll be seeing more in-depth blog posts about how it all works over the coming months.

But why did you put all the social stuff behind your own BBC iD?

The plan for the next year is to roll out the full, social, personalised BBC iPlayer experience across nearly all the other platforms which currently support iPlayer. That includes mobiles, games consoles, set-top boxes and IP-connected TVs. We're going to bring Favourites and For You to those platforms too - and you're going to need BBC iD if you want your personal Favourites and suggestions to follow you across platforms. Given this, it would have been silly to make you connect to Twitter and Facebook directly on each of these platforms. Besides, iPlayer is available on many more diverse platforms that Facebook Connect is.

By putting our social connectivity behind BBC iD, it means all the great social features will be rolled out to all our other platforms over time. It means you only have to connect once to Facebook and Twitter on the web, and manage all your settings there. Then, when you're on your IP-connected TV or your mobile device - your Friends will be right there, recommending great content to you.

Broadcasting your Recommendations

Everything I've talked about so far is about getting recommendations from Friends - but for this to be of any use, we had to get people to make recommendations in the first place.

Again, we could have just added a few links on each programme page saying 'post to Facebook' or 'post to Twitter'. But as we discussed earlier, we wanted to show what people were recommending in iPlayer, not just in Facebook and Twitter. Only posting out to Facebook or Twitter would have meant we'd have to constantly monitor the whole of Facebook and Twitter to see what your Friends were recommending, and pull that into iPlayer. Not an easy task, and something which gets much harder the more people join. Even so, scouring Facebook and Twitter for direct recommendations is something we're actively looking at for the future.

In the meantime, our solution was to allow you to make public recommendations on the BBC website.

When you turn on the social features in BBC iPlayer, you're opting in to getting a public profile page on the BBC website. Here's mine for example. Any recommendations you make in iPlayer (or indeed elsewhere as we roll out the ability to Recommend across the rest of the BBC website) will appear on your public profile for others to see. This isn't new for the BBC at all - we've had public profiles and public spaces on the BBC website for years now. 

These profiles also include some cool new data views - namely RSS and Atom (using ActivityStreams extensions). This means you can use these feeds on your site, your blog, on other social networks or your favourite feedreader. It makes it really easy to add what you recommend on the BBC into Google Buzz for example.

By allowing you to make public recommendations we're allowing you to say to the world "I think this is great!". It adds a whole new dimension to the way you can navigate the BBC site. Imagine seeing other people who've recommended similar things to you - and find even more great content through them. We call that Social Discovery - and we think its a fantastic new way of finding new stuff to watch, listen or read.

Having public recommendations is also key in allowing us to support social networks like Twitter which have what's called an asymmetric friendship model. This means its possible to 'follow' a user without them having to follow you back (Facebook on the other hand uses a symmetric friendship model - each of your Facebook friends has agreed to be your friend - so you both have each other as friends). Imagine if your recommendations were only visible to people who follow you - there'd be an odd scenario where someone who follows you on Twitter, that you don't follow, could see your BBC recommendations - effectively making them public anyway.

Other services like Spotify have taken exactly the same approach to this problem in their social integrations. And like Spotify, you have complete control over your Public Profile. You can delete individual recommendations, you can change or remove your public profile picture, and you can choose any BBC iD DisplayName you want if you prefer to keep your anonymity. We hope the benefits and simplicity of allowing you to make public recommendations is balanced by the control you have over what you recommend, and what you can remove.

What next?

It's very early days for the social features in iPlayer, but it's fair to say this is exciting new ground for us - and we're monitoring how people use these new features closely. We're actively asking for feedback at this stage (via the admittedly verbose #BBCiPlayerfeedback hashtag on Twitter or comments at the bottom of this entry).

We're looking at improvements we can make to the social features in BBC iPlayer, but we're also looking at other parts of the BBC site where this kind of deeply-embedded social functionality would make a real benefit to some of our users. If it goes down well, and people find it useful, expect to see the ability to Recommend content outwards, and see what your Facebook and Twitter friends have been recommending, spread through more parts of the BBC website.

Simon Cross is Executive Product Manager, BBC iD and Flow,

Picture Quality on BBC HD: a Viewers' Group Visit (part 3)

Post categories:

Andy QuestedAndy Quested|10:05 UK time, Sunday, 6 June 2010

Ed's note: This is the last part of the guest blog by Paul Eaton and the group that came to meet with the BBC regarding picture quality on BBC HD. Part one and part two are already posted on the Internet blog. (PM)

Blog 3: Conclusions and Recommendations

"Following on from our last two blogs we would now like to finish with a final blog of conclusions, and also some recommendations that we make as a group to the BBC.

Personally, viewing my own HD equipment at home, I have experienced, since August 2009, noticeably worse PQ from the BBC HD channel. Public support, in the form of hundreds of emails during my BBC complaint and subsequent Trust Appeal, together with the signatories of the No. 10 Petition and the continuing comments on these BBC Blogs, suggests that I am not alone. Certainly the rest of the viewers' group agree with me.

There is no doubt that the group's visit has given us a better understanding of all the issues. We can now see that there are, in fact, three important variables that can adversely affect the PQ of the channel, namely production decisions and programme quality assurance, encoder software and finally the bit-rate.

However, we still have to weigh what we were told during the day against the evidence of our own eyes at home since August 2009, and there's no escaping that this negative change coincided with the simultaneous reduction in broadcast bit-rate and change of encoder.

The conclusions that we've come to are based on what the group witnessed during the visit, informed by our subjective experiences as viewers of the broadcast HD transmissions.

Our joint conclusions are as follows:
Production decisions and QA - clearly the BBC still has a lot of work to do here. Production and "programme style" definitely can degrade the HD PQ to a very visible degree; that is obvious and apparent on certain programs, as we all know. The BBC does produce some excellent programmes, but their production quality needs to be much more consistent and the average standard must be improved. The failings in PQ that many of us complain about are often attributable directly to programme makers and so, clearly, the BBC has to redouble its efforts to bring them to account.

Encoder software and testing - having seen side-by-side comparisons we can agree with the BBC that, on simple scenes, the new and old encoders (at their respective bit-rates) looked similar. But, as explained in more detail yesterday, when challenged by complex pictures with particular characteristics the deficiencies of the new encoder became apparent. This is where we believe the BBC's emphasis has been misplaced. They seem to have concentrated on a scientific/technical analysis of the picture quality and placed less emphasis on the human, subjective aspect. The test we experienced, although generally conducted in accordance with international standards, is entirely dependent upon the criticality (encoding difficulty) of the material used and whether it "excites" specific problems. It would be all too easy erroneously to conclude from the limited range of materials tested that most material, including material that is 'critical but not unduly so', is similar with the new encoder, and that therefore everything is within the expected performance range. This would explain for instance why the mix/fade issue was identified only after the new encoder was put into service. It also completely underplays how distracting the problems are when they do appear. The artefacts, although transient in nature, are far more pervasive and frequent than the BBC would care to admit. It is on this basis that we feel that Andy's assertion that ''on the majority of material the new encoder is as good as or better than the old" does not represent the overall position adequately. We believe this is another key factor in the perceptions of reduced PQ since August. Ultimately, improvements to, or replacement of, the new encoder may well help to bring about the PQ we all want.

Bit-rate - not being able to see the same encoder run at different bit-rates was a big disappointment to us and we don't understand Andy's reluctance to do a side-by-side comparison of the new encoder with old and new bit-rates. As a consequence, we can only speculate on the effect of bit-rate on the HD channel's PQ and, also, point out the inconsistencies in the BBC's position with regard to its impact. Since we weren't convinced that it has no impact at all it still remains an issue of contention. Whilst we did conclude that the new encoder can deliver the same PQ at a lower bit-rate for undemanding material, the evidence we saw still pointed to the fact that the reduction in the bit-rate has been a major contributory factor in a reduction in the PQ of some material.

We believe that, together, these three issues have all had an adverse affect on PQ but nothing we saw during the visit swayed us from our view that it is the combination of the reduction in bit-rate and the new encoder's problems that has led to the viewers' perception of an overall reduction in PQ since Aug 09. We still believe that an increase in bit-rate would almost certainly provide a considerable degree of improvement in PQ. This belief is supported by the fact that the majority of the group identified the old and new set-ups in the comparison of clips during the R&D visit.

Resolution - Furthermore, we have also yet to be convinced that moving to the higher 1920 resolution will not be beneficial, despite Andy's confident assertions during the day that it wouldn't. If a higher resolution is not beneficial, then why do other broadcasters commit bandwidth and money by using the highest resolution? And since this is the resolution used by the majority of HD channels in the UK, then what have the BBC got against conforming with them? This is even more puzzling when you consider that BBC HD is available in other countries in 1920 resolution.

We note that Andy's assertions also contradict the information provided by the BBC to OFCOM regarding picture resolution on the Freeview HD platform, which recommends a transmission mode that is capable of supporting a 1920 resolution that "maximises the delivery of HD benefits on viewers' increasingly large and high-quality displays".

Recommendations

After an informative, educational, entertaining and enjoyable visit we came away with lots of thoughts. In the last three weeks we've worked hard to pull these together into a list of recommendations that we feel that the BBC should consider adopting. We aren't so naive as to believe that the BBC hasn't already considered them and we are also quite aware that there are commercial and political factors that may constrain them. Nonetheless we believe that by following all of our suggestions the BBC will satisfy most of its discerning HD viewers and reposition itself at the cutting edge of HD delivery in this country.

So, in the group's considered opinion, the BBC should:

  • be even more pro-active in its in-house quality control with programme producers, rejecting programmes where they fail to meet the standards set by BBC HD and improving directives to producers, including those on appropriate cameras, to ensure that only the highest quality HD material is made available to, and broadcast by, the Corporation.
  • investigate ways in which domestic HD productions can be funded so that they can be made using higher quality cameras (be they video or 35mm film) in order to achieve superior PQ, e.g. through partnerships and/or reinvestment of (BBC Worldwide) export profits.
  • continue to work with its encoder manufacturer to improve its current deficiencies and to maximise the viewing pleasure afforded by the BBC HD channel's pictures (i.e. bring back the "wow" factor), whilst also exploring the options for use of other encoders to deliver a more consistent PQ at the available bit-rate.
  • increase the bit-rate on satellite platforms temporarily, since cost is not a significant factor, to compensate for the disadvantage of having to broadcast at a constant bit-rate. The higher bit-rate to be maintained until encoder technology improvements solve PQ issues or a variable bit-rate is introduced on satellite.
  • move from a picture resolution of 1440x1080 to 1920x1080 in order to maximise the delivery of HD benefits on large, high-quality displays.
  • not reduce its purchasing of American-made superior source material programming, in particular drama series such as Mad Men, despite the BBC Director General's recent announcements.
  • speed up the process of introduction of new HD channels so that the next BBC HD channel, the HD simulcast of BBC1, will be introduced before the stated latest date of 2012 with BBC2/3/4 HD following soon after. Otherwise, the Corporation is going to be left far behind in HD broadcasting by its commercial competitors.

Do all these things please, BBC, and nobody will have justification for complaint. Do none of them and, despite the fantastic hospitality you showed us during our visit, we are all still entirely convinced that there will be a case for the BBC to answer, be it to the BBC Trust following the appeal, or to any subsequent "licence fee payers' trust".

To the BBC viewers reading these Blogs, whether you are a seasoned HD PQ campaigner or just a potential HD viewer arriving here for the first time, we recommend that whenever you next view the BBC HD channel you do so with a critical eye. Bear in mind the issues we've raised here and if you think that there is good cause for complaint then make sure you lodge one here. On the other hand, if you are convinced that the PQ is entirely acceptable, or have some constructive criticism, then please do comment about it on these blogs; I'm sure that Andy and Danielle will be pleased to hear and receive both.

And on a final note, the whole group has nothing but praise for both Andy and Danielle for the efforts that they have gone to in engaging with us and also for offering us the opportunity to write this Blog. For that, I thank them once again. They both came across as very dedicated, as did the entire team, and we strongly recommend that those who comment here on their judgements, decisions and actions do so only from a constructive standpoint.

To conclude, we wish good luck to the BBC HD team for a bright, and hopefully complaint-free, future as we hand over to you blog readers and HD channel viewers for your comments about the visit, our Blog and our recommendations.

Postscript

Since the visit there have been two important developments. First, the BBC Trust has approved BBC1 HD. Second, the results of our ITU test have arrived. Since our group size was too small to support meaningful conclusions, our results were supplemented by further tests with other audiences viewing the same material, although our group's results were visible separately and were generally in agreement with the larger audience's results. In brief, our viewers' group (and the wider audience group) thought the new encoder performed better with the EBU material but the old encoder performed better with the BBC material (Lady GaGa). We think the due significance of this result is reflected in the Blog."

Read part one and part two of this guest blog: Picture Quality on BBC HD: a Viewers' Group Visit.

Picture Quality on BBC HD: a Viewers' Group Visit (part 2)

Post categories:

Andy QuestedAndy Quested|09:10 UK time, Saturday, 5 June 2010

Blog 2: The Research and Development Visit

Editor's note: This is the second post of three that have been written by Paul Eaton and a group of visitors to the BBC regarding picture quality on BBC HD. The first part of the post is here. (PM)


"Present were: Andy Quested; Matthew Postgate (Controller, Research & Development); Phill Layton (leads the work for the BBC digital transmission chain) and Andrew Cotton (a lead technologist). As mentioned yesterday, a key part of our visit was the time we spent at R&D, and so we wanted to devote a whole Blog to what we did, saw and learned there.

ITU Tests

Our time in R&D began with a set of subjective tests comparing various clips of HD material.

The complete test was based on ITU-R Recommendation BT.500 (Methodology for the subjective assessment of the quality of television pictures), double-stimulus continuous quality-scale (DSCQS).

The method requires the assessment of two versions of each test clip. One of each pair of test clips is unimpaired while the other presentation may or may not contain impairment. The unimpaired picture is included to serve as a reference, but the observers are not told which the reference picture is. In the series of tests, the position of the reference picture is changed in pseudo-random fashion. The observers are simply asked to assess the overall PQ of each presentation by inserting a mark on a vertical scale. See ITU BT.500: Methodology for the subjective assessment of the quality of television pictures.

In our case, we discovered the actual content of the test after it had taken place. We were viewing three versions of each test clip. The 'unimpaired' original source, a version played through the old encoder and bit-rate set-up, and a version played through the current set-up. In each of some 29 tests we were comparing the source against one or the other encoder set-up, or in some cases against itself. This whole procedure was preceded by a rudimentary eye-test using a Snellen chart in which we were simply asked to record the smallest line of text we could read on our test sheets as an indication of our eyesight. The tests were recorded anonymously.

The clips were viewed on calibrated 42" Full HD Plasma displays. The tests were conducted in a darkened, windowless room. The actual test set-up is shown in the picture (and schematic) below:

aq_room_595.jpg

aq_diagram_595.gif

The test clips were part of the 'SVT High Definition Multi Format Test Set' (taken from the programme Fairytale, made by Swedish Television (SVT)) that are routinely used for this testing. The clips can be downloaded from the Video Quality Experts Group.

In addition, a short clip of Lady GaGa on the Jonathan Ross show broadcast on BBC HD, which we had identified as suffering from PQ issues, was also used.

The test clips that were used are listed in the table below. The 'coding difficulty' as according to the ITU test requirements is also shown, since the tests are meant to use a range of material on this basis. The first three are EBU assessments.

aq_table_595.png

The test clips were preceded by some other clips to 'acclimatise' us for the testing process and included examples of very high quality - a clip of source material from the Children in Need concert at the Royal Albert Hall - as well as of very poor quality - a clip from Bleak House demonstrating inappropriate use of progressive filming mode that literally juddered across the screen. At the time of writing, we are still awaiting the results of this testing from the BBC. [Please see the Postscript to Part 3 of this Blog.]

Comparisons Using our Selected Clips

The viewing of the subjective test clips was followed by an opportunity to compare a selection of clips of our choosing. We selected them, after considerable discussion, well in advance of the visit and were shown them through the same set-up used for the subjective tests and in the same three versions - source, current and old encoders.

These tests were conducted in a less formal way than the subjective test, with the complete group free to roam around in front of the three monitors. Each version was shown side by side on three displays, and the group members were able to discuss amongst themselves, and with Andy and the R&D team, what they thought of each version.

The versions were not swapped around, so all the source clips, for example, were shown on the same display. However, we did not know which display was showing which version until the end of the sequences, when we were invited to offer our opinions as to which display was showing which version.

The test clips used are detailed in the table below, together with an indication of the issue that that had been raised in the BBC HD blogs by group members and others, plus any comment or explanation made on the day by the BBC. It should be noted that some suggested clips, showing issues that have not been acknowledged by the BBC, were not made available.
Clips 1-3 were broadcast originally with the old encoder set-up and had been identified by the group to have degraded when broadcast again using the current encoder set-up.

Clips 4, 5, 6 and 8 have only been broadcast with the current encoder set-up but had been identified by the group as exhibiting certain problems.

aq_table02_595.png

It's worth stating here that the test conditions were appalling. The set-up of the screens and the group meant that all of us were getting in each other's way as we moved between the displays, it was virtually impossible to see all three at the same time, and the clips were only shown once.

This made it difficult to do meaningful comparisons, and we feel a more rigorous set-up along the lines of the ITU test would have been preferable. Nevertheless, the majority of the group correctly identified the old and new set-ups, and all bar one identified the source. After the source was rapidly identified we were asked as a group two questions in quick succession: which was the old encoder and which the new, and which did we prefer. That some people didn't correctly identify the old and new set-ups may have been partly due to the physical layout of the test, but also because of the ambiguity of these questions since in some circumstances the new encoder performed better.

For example, in the Survivors clip a car's motion across the screen was jerky with the old encoder and handled much better by the new. Further, it took a minute or two for people to decide. This may have been partly because there was a lot of information to process but group dynamics played a role here as well. Undoubtedly some were reluctant to be the first to say anything in case they were wrong, as is natural in group situations. However, others later reported that they were immediately certain which was which, but left it a little while from a sense of fairness, not wanting to deny others a chance to voice an opinion.

Further reflections on encoder performance

In this comparison we could see the encoders making different decisions; they looked different depending on the source material and the scene content of the moment. This shouldn't really be of any surprise. At times the new encoder did look superior, but its efficacy did vary.

However, the new encoder does have overt specific problems. Its blocking was not purely related to the acknowledged mix/fade issue; it was observed on demanding scenes without particular variances in luminance (brightness).

Noise handling is also an interesting area. The source material is often more noisy than many would expect. However, when viewed on the high bit-rate source, it looks natural, one might even say "analogue" in nature. As such it did not seem particularly distracting. However, once it has been passed through the encoder its nature can change. It can look "digital" and unnatural. Hence people commenting on the backgrounds in some material looking "unstable" or even "crawling". This is distracting to the viewer. The old encoder does not produce these artefacts to the same extent; it is less overt and therefore less distracting.

In the simplest terms, if we used a scale of 1 to 10 to judge the respective encoder's performance, with 1 being poor/ showing annoying distracting artefacts and 10 being excellent/no annoying distracting artefacts, the performance range of the new encoder would straddle the old. This is a completely arbitrary scale and must not be taken literally, but one might place the old encoder's performance with a variety of material ranging between say 5 and 7. The new however might range 3 to 8. The old encoder handles the problems presented by the more difficult material in a far more palatable way.

Finally, while the encoder comparisons were very valuable and helped us consolidate a number of insights, the group would not want to subscribe to the implication arguably inherent in the two test set-ups that parity with the old encoder should be the benchmark against which success for BBC HD is measured. As our own experiences attest, the old encoder had its weaknesses as well, as was perhaps evidenced in the welter of complaints on the BBC HD blogs when the bit-rate was previously reduced from 19 to 16 Mbps approx.

Demonstration of the Latest Encoder Fix

The BBC has already admitted the problems of the mix/fade issue with the current encoder that are visible in the Waterloo Road clip, for example, and they have also stated that they are working on a fix. Consequently, we were given an opportunity at the end of the visit to R&D to see the Waterloo Road clip when played through the current encoder set-up but with the latest fix applied to address this issue. This was played alongside the set-up without the fix so that we could judge the improvements.

We note that the fix is still in testing, so it would be inappropriate for us to attempt to make comment on its efficacy yet. However, what we can say is that we are all very disappointed that this resolution, to a problem evident in many programmes, has still not been implemented after 9 months (at the time of writing)

Failure to Demonstrate the New Encoder at the Old Bit-rate

Unfortunately, for reasons not disclosed, we were not able to see a demonstration of the new encoder working at the older (i.e. higher) bit-rate. Andy Quested insisted, several times during the day, that matching the new encoder with a higher bit-rate would make no noticeable difference to the PQ of the BBC's HD channel's transmissions. However, when challenged, he did acknowledge that a bit-rate in the range of 12-13 Mbps would probably produce a slight improvement but he qualified that by stressing that this would be insufficient justification to warrant a change. (N.B. This position directly contradicts the statement, commented on in the previous Blog, by the Acting Head of Distribution, Stephen Baily, who said viewers would be disappointed if the BBC increased the bit-rate only to reduce it later when the bandwidth was needed for other purposes.)

Considering the effort that the BBC, and particularly its R&D team, put into the day in order to show us all other aspects pertinent to our PQ complaint we were surprised by the omission of what might be considered the one demonstration that could have proven to us, once and for all, that the difference made by a higher bit-rate is insignificant.

Thus ends our blog on the visit to R&D. Tomorrow will be where we draw conclusions from the whole day, and make some recommendations to the BBC."

Read part one of this post: Picture Quality on BBC HD: a Viewers' Group Visit.

Picture Quality on BBC HD: a Viewers' Group Visit (part 1)

Post categories:

Andy QuestedAndy Quested|17:00 UK time, Friday, 4 June 2010

As many of you know I contacted Paul a while ago to ask if he and a group of his choosing would like to visit me, Danielle and others involved with the BBC HD Channel. The debate about picture quality had met an impasse and we thought this might be a way to move it on and, for me at least, be a way of discussing quality as a whole and not just as a bit rate issue.

It took some time to arrange the meeting, mainly due to the move of all the test equipment from its old home in Surrey to a building in London W12. Have a look at the BBC R&D web site for some of the history of the buildings.

As soon as the new test room (even though it hadn't been re painted) and transmission test chain were ready and running, Paul and I set a date and the group duly arrived.

This is their blog, the content is Paul's and the rest of the group's. Just like the Hitch Hiker's Guide blog, it comes in episodes, this time over three days not five!

I will make comments where appropriate as posts and answer any other question I can in the usual way.

Just to keep you up to date, we had to stop all work as soon as the election was called. We don't allow any changes to hardware or software that's already in place and working in the run up to a major broadcast. We are also making some changes to the audio circuits in the playout chain to cope with the DTT HD service and these have caused a few bumps and mutes on the DTT output and to make sure we keep the sound running properly, I have had the channel locked in 5.1 mode. This means (for those who like to use pro-logic for stereo programmes) your AV systems will stay in surround mode with stereo on the front Left and Right only. We will revert back to switched mode as soon as possible. We obviously need to have the work finished and fully tested in time for the World Cup.

Stop Press (Thursday 3 June): We have just got the go-ahead to install the next software upgrade to the satellite service. This will include the first part of the mix-fade fix and a configuration change that means we will not need to add noise reduction as we have found a better way to handle noisy pictures. We will take the opportunity to change the way the Freeview encoders handle noise and remove the noise reduction we have been trying on the DTT service. The change went in this afternoon in time for the first programme. Unfortunately I couldn't get in touch with Paul in time as I wanted to let him (and the group) know as soon as possible. Other stages of the upgrade will go live as soon as we are sure they will not disrupt the output.

So I can now pass you to Paul and the group's HD Blog...

Blog 1: The Television Centre Visit

"Since August 2009, I have experienced noticeably worse picture quality (PQ) from the BBC HD channel. Well, after months of campaigning about this issue on BBC blogs and elsewhere I find myself in the rather strange position of being given my own series of blogs on the BBC Internet blog to write about it. For those who don't know, I made an appeal to the BBC Trust last year about the HD channel's PQ. Following this Andy Quested invited me to gather a small group of other concerned viewers to visit Television Centre for discussions and demos. That visit took place on 30 April 2010 and he has now asked me to put something together for these blogs to let you all know what we found out from the visit.

The first thing I'd like to say is a big thank you to Andy and the rest of the BBC staff for giving us the opportunity to visit them, for being so open with us, and for entering into such enthusiastic debate during our day. I'd also like to thank all those I took with me, and a few others who weren't able to make it on the day, for their help and assistance in preparing for the visit and compiling our thoughts after the event. I'm also grateful to many of you who will have known about this event from these Blogs, and from my own website and correspondence, for your patience while I put these thoughts together.

One of the key tenets in my appeal was that the 40% reduction in bit-rate, made by the BBC on 5 Aug 2009 (from 16 Mbps down to 9.7 Mbps), has had an adverse effect on the channel's PQ. Consequently a large part of the visit was spent with the BBC's Research and Development (R&D) team dealing with this issue. Because it is such a major one I'd like to discuss that aspect in detail in my next blog, which will be published tomorrow. For today, I intend to cover other aspects of the visit. Finally, since I get to write three, the last blog in the series will cover the group's conclusions from the whole visit and also give the BBC some recommendations from us, as discerning viewers, which they may wish to consider when developing their strategy for HD broadcasting.

So, onto Television Centre, and on a bright spring morning I found myself heading for reception with the rest of the group to meet Danielle and Andy and other BBC staff. What follows is a summary prepared by the group of what we did, and what we were told, during the day.

paul_and_group_large_high.jpg

[Back row, L to R:digital_elysium, tagmclaren, AYH20Front row: paul_geaton, citizenloz, burnlea, mike, jtemplarPicture byHD_fan428]

Meeting with Danielle Nagler

Present were: Danielle Nagler (Head of BBC HD); Andy Quested (Head of Technology, BBC HD); Ian Potts (Executive Producer, BBC HD); Lauren Gildersleve (BBC Television Publicity, Daytime, BBC HD and BBC Films) and Umme Ali (PA to the Head of BBC HD).

danielle_paul_andy_high.jpg

[L to R: Danielle Nagler, Paul Eaton, Andy Quested]

First off, we were all welcomed to the BBC by Danielle Nagler who, as Head of BBC HD, gave us the opportunity to ask some of our more strategic questions regarding the channel. During this time she told us that:

  • There was no long-term strategy for BBC HD before she was appointed in July 2008. At that time, programmes were selected for transmission in HD having already been made. Now, they proactively commission programmes in HD and provide guidance to producers.
  • They are working hard with production companies to improve the PQ of their HD programmes. This includes giving advice on production techniques and recommendations regarding technology, such as camera choice. Without naming names she said they have themselves been critical of some of the programmes produced so far.
  • Danielle said "the need for another channel is very obvious and I'm fairly confident that that will happen, and certainly will happen by 2012", adding, "My expectation is that that would be a simulcast channel and, you know, the research that we've done and the logic, I don't think there's any particular secret, is that the most obvious channel to do it would be BBC1".
  • Transmission/playout costs are not within Danielle's BBC HD budget, so she isn't herself directly cutting bit-rates to save money, but she repeated that the BBC is required to use spectrum efficiently.
Some examples of production problems she (and Andy) mentioned included:
  • Inappropriate use of filters or effects like smoke/fog that softened the picture.
  • Incorrect gain, adding noise.
  • Focusing not critical enough; this would not have been noticed in SD.
  • Inappropriate use of the 25 frame progressive format.
  • Inappropriate lighting, in reference to programmes recorded in theatres etc. where the lighting director is more concerned about a small live audience than the greater TV audience.

After our time with Danielle, we were quickly whisked off to BBC R&D - a visit which deserves covering in detail so more of that tomorrow. On our return to TVC, our next destination was:


The Blue Room

Lunch was served in the Blue Room, which contains examples of the diverse range of devices on which BBC programming can be received and viewed, ranging from 65" plasma displays to mobile phones, and various set-top boxes and computers.
This was followed by an opportunity to discuss issues surrounding bit-rates, and also the freesat HD and Freeview HD services.
Present were: Andy Quested; Ian Potts; Stephen Baily (Acting Head of Distribution Technology) and Jo Gardiner (Project Manager for Freeview HD -and, previously, for freesat HD) from Distribution.

blue_room_595.jpg

Distribution, Bit-rates and Resolution

Stephen informed us that:
  • Cost of bandwidth is not a significant factor in reducing bit-rates. This was not the reason BBC HD bit-rates were reduced.
  • Platform neutrality has to be considered when reviewing transmission parameters.
  • Lack of spectrum, in particular with a UK footprint necessary to deal with rights issues, is a constraint. Even with additional capacity coming on-line in future, this will simply be taken up by additional demand for further HD channels.
  • Hence there is an obligation to always use the available spectrum efficiently.
  • Increasing the bit-rates for BBC HD now, using the spare satellite capacity, would only lead to disappointment when they are reduced again to make way for further channels. (NB: Take note of this statement - there is an inconsistent message here - Why would reducing the bit-rate lead to disappointment if, as we were told elsewhere, bit-rate has minimal effect on PQ?)
Andy claimed that:
  • TV Panels can't fully resolve the 1920 signal so he said it would be pointless to increase BBC transmissions to this resolution.

Red Bee Tour (Playout Suite)

Our time in the Blue Room was interspersed with a tour of the Red Bee playout suite accompanied by Andy Quested and Paul Murphy (Editor of the Internet blog) and given by Huw Hitchin, Playout Editor. Red Bee has a contract with the BBC and other broadcasters to "play out" live or recorded programmes, and the playout suite is where this is all controlled.

Though this was of little relevance to the real subject of the group's meeting with the BBC, as playout has no impact on BBC HD PQ, it was very interesting to see.

Comparison with Other Channels

For the final session of the day we returned to the Blue Room, where Andy Quested showed a series of clips from other HD channels which he believed highlighted similar problems to those the group has raised with regard to BBC HD. Examples included lack of definition, poor colour, or poor source material. These were viewed on a large 65" plasma display.

This was the most controversial aspect of the day for most of the group and, generally, we felt it fell short of achieving the effect that Andy had desired since the problems highlighted were primarily in the source material, not in the transmission. We all knew that other HD channels can suffer from poor source quality too, before being shown it.

Amongst those in the group who have access to subscription HD channels, the general feeling was that those which offer their viewers consistently superior PQ do so principally because of their higher bit-rate and, in some cases, their better source material.

Andy also made the point that some other channels use artificial means to enhance perceived PQ. Overall though, the group again felt such measures would be less significant contributors to perceived PQ than the basics of better source material and higher bit-rate.

At this point in our day we rounded-up and all adjourned to a nearby bar for a drink. This is an appropriate point to end today's blog on our visit to Television Centre. Tomorrow's will be about the visit to R&D, the PQ tests and what we learned from the highly qualified, skilled, personable and enthusiastic team of people we met there."

Ed's note: We'll be publishing part two tomorrow and part three the day after. (PM)


Audience research and BBC iPlayer

Post categories:

Alison ButtonAlison Button|15:30 UK time, Friday, 4 June 2010

Hello, I'm Alison Button, I'm the audience research manager for BBC iPlayer.

My job is to make sure we are in touch with what audiences want for the service, by analysing user statistics about what is being used the most or the least, and by asking people directly what they'd choose to change in BBC iPlayer if they could. I also compile the monthly performance packs for iPlayer that we release each month.

We use various methods to gain insight into how audiences feel about BBC iPlayer, including commissioning surveys to see what the majority think, by discussing things in depth, face-to-face, with different types of audiences. We also road-test major changes before we nail the final versions - like the new beta version of BBC iPlayer that you're hopefully playing with right now.

One of the big changes in this latest version is to create separate home-pages for TV and radio programmes, unlike the old website where programmes of both types were shown together.

When the service first launched, it only played TV programmes, and the homepage looked nice and simple. We integrated radio content in July 2008, which we were aware made the homepage a lot busier. This did give us some concerns around the fact that a first-time visitor might have more trouble finding what they wanted with so many choices offered to them - we were definitely not obeying the rule of "less is more".

Of course some people just think "more is more", and in fact we didn't see a big change in people's overall opinions of BBC iPlayer after we added radio to TV. We were still getting fantastic scores from people when they rated the site, which was great, but we did notice a small dip in the tracking score for the "how easy is BBC iPlayer to use", which is what we wanted to avoid. And when we directly asked people if they liked the two media all being mixed together, some people didn't.

When designing the new version of BBC iPlayer, we decided to add even more things to the homepage, like favourites, and we knew we would have to find a way to go back to a simpler, less cluttered design. From the monthly performance packs, we had learned a lot about how people used the iPlayer for TV and radio - for example, radio listening is mainly in the morning, and TV viewing is mainly in the evening, just like in the real world.

Slide1.PNG(click to enlarge slide)

Also, in a typical week, there is only a small cross-over of people who are using the service for both TV and radio - more than 9 out of 10 users are choosing only one or the other.

Slide2.PNG

Plus it was becoming obvious that other analogue habits are also persisting in the new on-demand world. People tend to hunt for a TV programme to watch by browsing across lists of titles, while radio-listeners are drawn much more strongly to a few favourite stations, and look only for their programmes, rather than wanting to see all the offerings from all radio stations mixed up together.

Therefore it seemed like we would be making a sensible decision to offer TV and radio right next to each other, but on separate pages. This would make it easier and quicker for people to find what they want, which ultimately would keep the new homepage simple, something that's been an internal mantra of the new design.

We will be keeping a close key on what people think to check we've made the right decision.

Alison Button is Audience Research Manager, BBC Marketing, Communications & Audiences.

Questions around surround sound on Freeview HD

Post categories:

Phil Layton|11:03 UK time, Friday, 4 June 2010

Some people have asked why we don't currently use Dolby as the sound solution for Freeview HD. As always there's a quite complex reason behind this decision so I thought it would be a good idea to do a post on it.

The BBC is required to provide an audio description service on BBC HD. Typically
there are two to three programmes everyday which are audio described. In order to achieve this we have to use the HE-AAC/AAC audio codec present in Freeview HD receivers. The main audio is coded as AAC-LC and only the audio description is encoded as HE-AAC. There is a very common restriction in the silicon devices (which underpin all receivers) that only a single type of audio decoder can be working at any one time. So, the main audio and the audio description must use the same encoding family in order for them to be successfully combined together at the receiver. The current bitrates used for the AAC-LC audio are entirely commensurate with those that could have been used for a Dolby AC3 (Dolby Digital) solution.

In order to help manufacturers with their product development example streams with AAC-LC/HE-AAC audio description have been freely available to manufacturers since October 2009.

I've also been asked why we don't switch to using Dolby during the programmes which do not carry audio descriptions. Unfortunately the restriction I've just described around the ability only to have a single audio codec working at any one time means that changing audio codecs at programme junctions results in disruption to the decoded audio. This is because the receiver needs to detect the use of a different audio codec, load into its DSP the firmware for decoding that audio codec and then start decoding the audio. This disruption is acceptable when tuning between different services but not acceptable at programme junctions. Even if there are some decoders that can run different audio decoders concurrently it would not be possible to mandate the use of these specific solutions.

Changing the characteristics of the broadcast stream at programme junctions can be very difficult to achieve reliably in a broadcast head-end as many different systems need to be synchronised. It therefore needs very comprehensive monitoring to ensure the operation is reliable. Experience shows that some receivers can also have issues detecting such
changes unless the user tunes away and then reselects the service.

So the answer does lie in the need for the receiver to either transcode to a suitable format such as Dolby AC-3 or DTS or to output multi-channel linear PCM. Earlier versions of the UK D Book were only able to recommend the presence of transcoding. But now that transcoding solutions are becoming available the UK is no different from all other European standards. No doubt receiver manufacturers are working hard to incorporate these into their products.

However to help manufacturers develop products sometimes it is necessary to mandate certain features only after a suitable period has elapsed after publication in the D Book. So transcoding will become mandatory in all product launched after April 2011. In the meantime some manufacturers have already shown the capability of uploading this into existing deployed designs.

The use of an HDMI interface provides manufacturers with a choice of transcoding to Dolby AC-3 or DTS or delivering multi-channel linear PCM. The use of a SPDIF interface requires a transcoding operation as it cannot support the bitrates required for multi-channel linear PCM but can support bitstream formats.

Version 6.2.1 of the D Book requires receivers to support both the AAC (including
HE-AAC) and Dolby EAC3 (Dolby Digital+) formats. It is possible that the EAC3 format may also provide a future means for delivering receiver mix audio description.

These things are never straight forward but I hope that this answers the questions and gives you a little insight into why such decisions are made.

Phil Layton is Project Manager Digital Service Development BBC Research & Development.

Your feedback on the iPlayer beta

Post categories:

James Hewines|10:40 UK time, Thursday, 3 June 2010

Hello,

The new iPlayer site's been up for a week now and we've had lots of people getting stuck in; usage of the new site is now peaking at 8.3% of the total.

Thank you for all your ideas and constructive criticisms - we've been tracking these across the blogs, messageboard, Twitter and even calls to the good old BBC call centre.

As promised in my previous post, here's a round up of that response to let you know what we're doing with it. The overall impressions are resoundingly positive with favourable comments outnumber the negative ones by 3:1. The bad stuff has been largely concentrated in some specific areas, and that's where I'm going to focus here.

First why did we split TV and Radio out? @hairyhatfield via Twitter

No option to play Radio in existing window? I like it in a tab rather than having extra windows.... #BBCiPlayerfeedback @richbishop via Twitter

#bbciplayerfeedback Why are you separating TV and Radio favourite? I like both!

I'll refer you to Ali Button's post for the detail on this here - but will say I think the new arrangement maps much more closely to most users' "modes", and has allowed us to make a whole swath of things simpler. On a related point:

The radio pages are broken - they all open in pop-ups. If I want to open a page in a pop-up, *I* want to choose to open it in a pop-up, rather than having it forced upon me. For about the last 5 years, all decent browsers have had the ability to open pages in a new tab. Your redesign breaks this functionality. (At 00:35am on 27 May 2010, Dan Sumption via the BBC blog)

We've taken this point on board - we're trying to make things simpler and more consistent for radio users, we're going to talk this feedback over with the guys over at Audio & Music. Next, a few people thought the signup process for the social features was a pain:

#bbciplayerfeedback Plus why must I have a BBC ID, I just want to connect with Facebook! @hammertime via Twitter

another bit of #BBCiPlayerFeedback (well, iD feedback, really): it's not 100% clear what the "Tweeting from BBC" checkbox *does* @nevali via Twitter

I agree - this is something I know we can make easier and clearer, and we have some cool developments in the pipeline. Some of this is coming very soon, some will over the next couple of months. Check out the post Si Cross is doing next week for details. In the meantime thank you to the thousands who've signed up for sticking with it!

I hate to repeat things over and over, but when we are going to see keyboard shortcuts for iPlayer? Just space to pause/resume. Please!!! (At 2:24pm on 28 May 2010, Ed Lyons Via BBC Internet blog)

I've just checked this out and it does work - you've just got to tab onto the play control (this is to make sure it works as part of the full keyboard based navigation we provide for accessibility). I'll run this by the guys and see if we can fix the 'no focus selected' behaviour to be more helpful as Ed suggests.

Can I ask that you keep the low bandwidth version? My web access is through a mobile dongle with a capped usage and the low bandwidth version is a far cheaper way of watching programmes albeit with a lower picture quality. Even with adaptive bandwidth, the overall download amount is going to increase dramatically. (At 5:36pm on 26 May 2010, Stuart Ian Burns via BBC Internet Blog)

This one's a miss by the team - thanks for raising it, we're adding it back in very soon.

I am detecting a disappointing lack of RSS feeds in the new BBC iPlayer. #bbciplayerfeedback @saxsux via Twitter

I'm hoping that the lack of RSS feeds on the site is only because it's in beta - please don't remove these for good! (At 11:34pm on 26 May 2010, Ben Via the BBC Internet blog)

I can set your mind at rest - these didn't quite make the scope for the beta but we'll migrate them over to the new site soon. In the meantime we'll keep all the old feeds running. One thing that's slightly off topic, but has attracted comment is the availability of BBC iPlayer on Android devices:

re. iBBC iPlayer beta: Still no Android support,, especially bad after booting the unofficial app off #BBCiPlayerfeedback @nevali via Twitter

I appreciate there's some strong feelings on this subject too. We're currently waiting on Flash support on Android to deliver a service for that platform. I understand this is coming in the not_too_distant_future - watch this space for further announcements. I know there's a lot of demand for an app too - we're waiting to hear from the BBC Trust soon on whether we're allowed to do apps, so we look forward to seeing the result of that decision.

Please keep your feedback coming! We'd love to hear what you think, so please:

James

James Hewines is the Head of BBC iPlayer.

Problems with BBC homepage customisation settings

Post categories:

Jo WickremasingheJo Wickremasinghe|17:20 UK time, Tuesday, 1 June 2010

(Ed's note - PM: Since writing the original post Jo has added some comments with updates of what's happening. Read Jo's comment from 10 June.)

(Ed's note - NR: Also see Jo's further update in her comment from 17 June)

(Ed's latest note - PM: Jo's done a new post on the problems with the homepage where you can leave comments, 25 June 2010.)

Those of you visiting the BBC homepage today will have noticed that your personalised settings are not available, and instead you are seeing the standard default homepage.

We are currently experiencing technical issues which are preventing us from showing any customisation or modifications you have made to the BBC Homepage. These include your settings for:

  • Your local weather location
  • Local news, TV and Radio
  • Added or removed modules
  • Added or removed feeds within modules
  • Changes to your homepage colour choice

Any changes you previously made to the BBC homepage, before these technical difficulties began, should be available when the status of the page is returned to normal.

We apologise for any inconvenience you experience during this time.

Jo Wickremasinghe is Head of Homepage and Syndication Services.

More from this blog...

BBC © 2014The BBC is not responsible for the content of external sites. Read more.

This page is best viewed in an up-to-date web browser with style sheets (CSS) enabled. While you will be able to view the content of this page in your current browser, you will not be able to get the full visual experience. Please consider upgrading your browser software or enabling style sheets (CSS) if you are able to do so.